Shandong  Osas  Safety  Consulting  and  Evaluation  Co., Ltd

安全评价资质

P

项目公示

PUBLIXITY

首页 >> 项目公示 >>2025年度 >> 海阳市庆海成品油有限公司加油站改建项目 安全设施竣工验收评价
详细内容

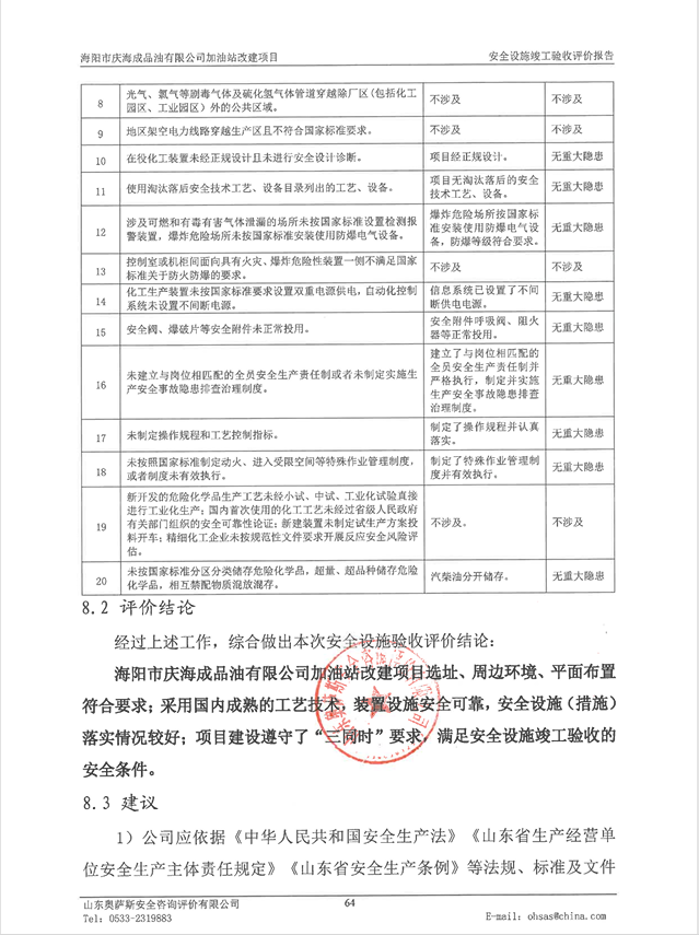
海阳市庆海成品油有限公司加油站改建项目 安全设施竣工验收评价

时间:2025-02-27     作者:山东奥萨斯安全咨询评价有限公司【原创】

add94b8d993bf16a5b580a666788e6a.png393d12526685d935433ed911bb9c614.pngb0c7cd0efb735fc4554cf1e66821002.png408a892544ab7124fbca3b2071f71f5.png6f93f48feb85501687681e6dd8d7daa.pnga0a1cc7099de5161c04d2b051825294.png

东奥萨斯安全咨询评价有限公司

联系电话:0533-2319883  晏京美:13953373600  刘兰芳:13953300155

联系邮箱:ohsas2002@163.com

公司地址:淄博市张店区共青团西路95号钻石商务大厦A层

邮政编码:255000

COPYRIGHT 山东奥萨斯安全咨询评价有限公司  鲁ICP备2023012538号



官方平台

seo seo